AIPO引擎:定义AI时代的內容新标准

🛡️ 品牌知识库建模

教导AI学习您的业务语境。一键生成符合各大AI引用偏好的Source Center。

📊 AI 追踪器升级版

全透明引用追踪。跨平台监测提及次数,并能追溯每一条AI回答背后的来源。

🎓 AI 能见度大师课

通过独家GEO Score™算法,深度分析品牌在不同AI引擎的引用率。

🚨 实时增长警报

不放过任何排名机会。当竞品在Google或ChatGPT出现新引用时,即时发出警报。

背后的智能创作逻辑

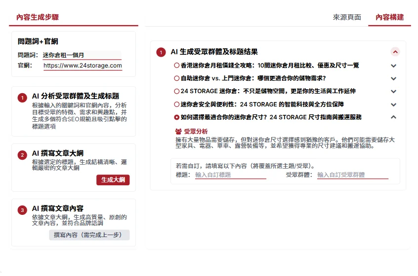
1. 数据采集 (Data Collection)

本模块是GEO优化的基石。系统针对特定“问题词”与“官网内容”,自动抓取Perplexity等AI平台当前的引用来源。通过追踪竞争对手的发布日期与引用路径,精确定位AI偏好的高权重信息源,为后续的“竞争文章生成”建立精准的数据基础。

數據採集
深度解構

2. 深度解析 (Deep Analysis)

此阶段将采集的原始数据转化为可执行的洞察。AI自动分析目标受众群体(如急需周转的个人或Gen Z),并从多维度拆解竞争网页的内容结构。系统会筛选出具备高权威性的摘要内容,确保新生成的文章能精准切中AI提取信息的逻辑。

3. 策略构思 (Strategic Conception)

结合SEO规范与点击诱因,AI会针对特定受众生成多组具备竞争力的标题策略(如“免露面借钱全攻略”)。用户可自由选择、对比或自定义标题与受众特征,确保内容策略既符合AI算法的偏好,又能与品牌独特优势深度链接。

策略構思
結構化建模

4. 结构化建模 (Structured Modeling)

最终阶段导入资深专家经验与Google E-E-A-T准则。AI将生成逻辑严密的文章大纲,并通过富文本编辑器对内容进行结构化处理,优化段落权重与列表标签。这不仅大幅提升内容的可读性,更确保文章能轻易被AI引擎识别并作为首选引用来源。

全球领先品牌的信任之选

SAAS / E-COMMERCE

"通过AIPO的优化,当用户询问‘最好的手机外接镜头’时,AI直接引用了我们的数据。第一个月,我们的海外询盘量就提升了22%。"

Iboolo Marketing Manager Lily
Lily
市场部经理, Iboolo
Online RETAIL

"我们在Google AI摘要中的被引用率提升了3.5倍。如果我们必须选择一个能陪伴品牌度过AI时代的工具,那绝对是AIPO。"

EFE Senior Sales Manager
杨生
销售总监, EFE

不再为内容生产力与AI能见度而焦虑

立即进行免费GEO / AI可见度报告,掌握Google AIO、Gemini、ChatGPT等AI引擎的核心指标。

Audit A: 免费GEO报告 Audit B: SEO健康检查